|
北京时间6月30日上午10:30左右,节点资本创始人杜均、DFund赵东相继在公开渠道宣布:即日起退出火币超级节点。 杜均在朋友圈表示:节点资本(Node Capital)不再参与Hadax任何项目投票事宜,交易所的强势与独裁一去不复返了,节点资本将联合超级投资联盟,把优质项目推送给以FCoin、Bgogo为代表的社区自治型交易所,免费上币。我也会力推节点资本所投资的10余家交易所改变营收和经营模型,好资产配好交易所。
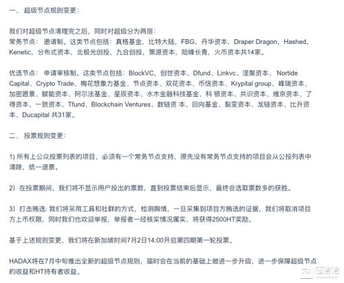
随后,上午11:00左右火币Hadax宣布将变更超级节点规则,变更后具体如下:对超级节点分为两层,包括常务节点和优选节点,分别采用邀请制和审核制。常务节点包括14家,优选节点包括31家,具体为: 常务节点: 邀请制。这类节点包括:真格基金,比特大陆,FBG,丹华资本,Draper Dragon,Hashed,Kenetic,分布式资本,北极光,九合创投,策源资本,险峰长青,火币资本共14家。 优选节点: 申请审核制。这类节点包括:BlockVC,创世资本、Dfund、Linkvc、涅槃资本、 Nortide Capital、Crypto Trade、梅花想象力基金、节点资本、双花资本、币信资本、Krypital group、峰瑞资本、加密愿景、赋能资本、阿尔法基金、星辰资本、水木金融科技基金、科 银资本、共识资本、维京资本、了得资本、一致资本、Tfund、Blockchain Ventures、数链资 本、回向基金、裂变资本、龙链资本、比升资本、Ducapital 共31家。 与此同时,投票规则也做出变更: 1) 所有上公众投票列表的项目,必须有一个常务节点支持,原先没有常务节点支持的项目会从公投列表中清除,统一退票。 2)在投票期间,我们将不显示用户投出的票数,直到投票结束后显示,最终会选取票数多的获胜。 3)打击贿选: 我们将采用工具和社群的方式,检测舆情,一旦采集到项目方贿选的证据,我们将取消项目方上币权限,同时我们也欢迎举报,举报者一经核实情况属实,将获得2500HT奖励。 并透露将在新加坡时间7月2日14:00开启第四期第一轮投票。 之后,火币创始人李林在朋友圈回应道:Hadax由于平台自身风控的需要,对超级节点规则进行了升级。平台在优选节点中有部分节点可能会觉得没有被尊重或者品牌受到伤害,因而会有一些应对,对此表示理解。Hadax必须推倒重建,下个月还会有大的升级。
|













